Skip to content
Menu
My page
Norsk
For aviation market
State Safety Program
Non-scheduled flights
Training and licencing
List of aviation organisations
Regulations
Traffic rights
Forms
Reporting
For aviation market
Passengers
Passengers with special needs
Passengers
Drones
Visiting Norway
Open category
Applying for authorisation
Specific category
Specific Operations Risk Assessment (SORA)
Registered operators in Norway
FAQ – Drones/RPAS
Drones
Space
Space
About us
Contact us
About us
N-ALM
Case processing
About us
My page
Norsk
You are here:
Civil Aviation Authority – Norway
About us
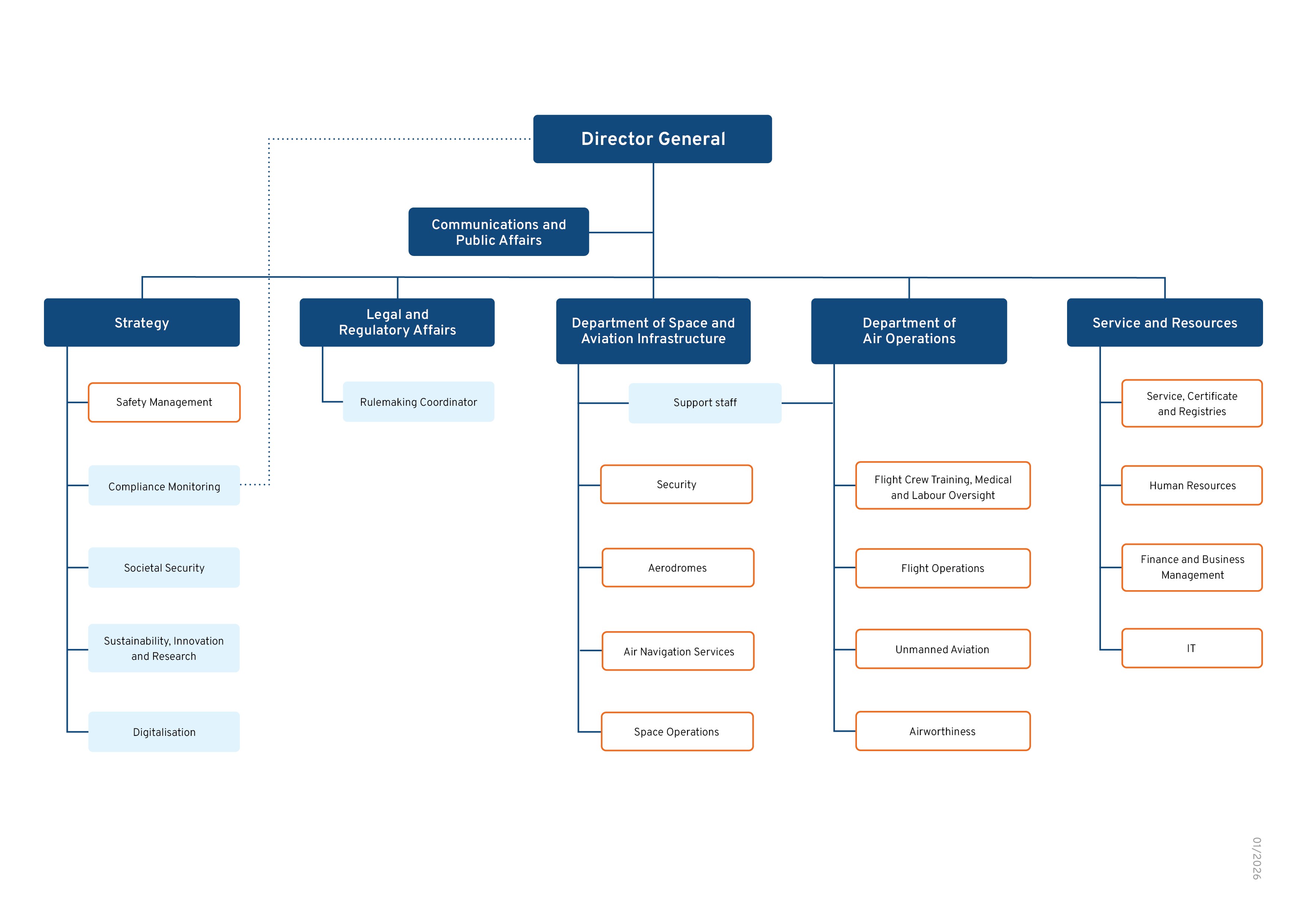
Organisational chart
Organisational chart
Open as JPG
Organisational chart of the Civil Aviation Authority Norway